脑膜“守门人”Mrgprb2:揭示脑卒中后免疫细胞从颅骨到大脑的失控通道
脑膜“守门人”Mrgprb2:揭示脑卒中后免疫细胞从颅骨到大脑的失控通道
大脑周围的免疫环境在监测损伤方面起着重要作用。包括缺血性卒中在内的损伤可破坏这种平衡并引发夸张的炎症反应,但其潜在机制尚不清楚。2025年7月24日,美国约翰霍普金斯大学医学院的研究团队在《Cell》上发表了题为“A mast cell receptor mediates post-stroke brain inflammation via a dural-brain axis”的研究论文,证明Mrgprb2/X2是小鼠和人类缺血性卒中后肥大细胞激活所必需的关键受体。因此,早期抑制Mrgprb2/X2可能是一种很有前途的缺血性卒中治疗干预措施,可以减弱免疫反应并改善神经系统结果。
1. Mrgprb2活性调节免疫细胞从颅骨骨髓募集到硬脑膜中
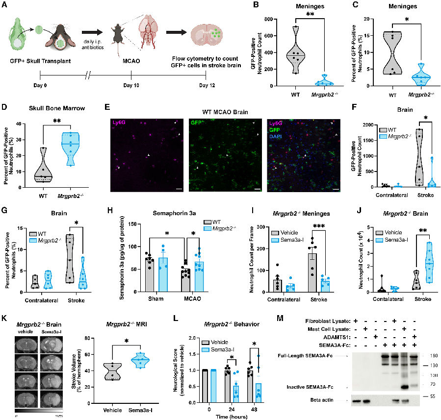
研究团队在野生型(WT)和Mrgprb2-null(Mrgprb2-/-)小鼠中构建了短暂性大脑中动脉闭塞(tMCAO)模型以模拟缺血性卒中。Mrgprb2-/-小鼠在术后表现出更少的功能性神经功能缺陷和更高的存活率。将WT或Mrgprb2-/-的小鼠肥大细胞注射到Mrgprb2-/-小鼠的脑膜中,发现WT脑膜肥大细胞移植可显著增加tMCAO后的脑部炎症。将GFP报告小鼠的颅骨瓣移植到WT或Mrgprb2-/-受体小鼠身上,进行tMCAO。与WT小鼠相比,Mrgprb2-/-小鼠硬脑膜中GFP阳性的脑膜中性粒细胞总数的百分比更低。GFP阳性中性粒细胞向硬脑膜的迁移与WT颅骨骨髓中这些细胞的减少有关。这些数据表明,硬脑膜中Mrgprb2的存在可能会促进卒中后中性粒细胞从颅骨骨髓库向硬脑膜的募集。
图1 Mrgprb2对中性粒细胞从颅骨骨髓募集到大脑至关重要
(图片源于《Cell》)
2. Mrgprb2肥大细胞蛋白酶切割信号素调控硬脑膜脑通道
与Mrgprb2-/-小鼠相比,tMCAO后WT小鼠脑实质中GFP阳性中性粒细胞的数量显著增加。因此,Mrgprb2活性有助于中性粒细胞在卒中后从颅骨骨髓迁移到硬脑膜,并从硬脑膜迁移到脑实质。卒中后WT小鼠的信号素3a(Sema3a)特异性降低,但Mrgprb2-/-小鼠没有。在tMCAO后,Mrgprb2-/-小鼠的Sema3a抑制降低了硬脑膜中的中性粒细胞计数,增加了大脑中的中性粒细胞计数,加剧脑部炎症并恶化功能结果。此外,Sema3a抑制不会使卒中后的WT小鼠脑炎症恶化。这表明Sema3a可能通过Mrgprb2依赖机制失活。肥大细胞裂解物可以将全长Sema3a切割成其无活性形式。这些数据支持Mrgprb2介导的脑膜肥大细胞释放蛋白酶,使Sema3a失活,并允许硬脑膜中性粒细胞通过硬脑膜脑通道迁移到大脑中。
图2 MRGPRX2肥大细胞在人类卒中硬脑膜中被激活,部分原因是SP
(图片源于《Cell》)
3. Mrgprb2拮抗剂可减轻卒中后炎症并减轻卒中行为缺陷和死亡率
接下来,研究团队探讨了人类直系同源MRGPRX2是否具有与小鼠Mrgprb2相似的促炎活性。研究发现肥大细胞存在于人硬脑膜中,并且表达MRGPRX2。在tMCAO小鼠的梗死脑半球和缺血性卒中患者血清中,P物质(SP)升高。外源性SP增加了WT小鼠脑内中性粒细胞的募集,但没有增加Mrgprb2-/-小鼠脑内的中性粒细胞募集,这表明SP是通过Mrgprb2起作用的。卒中患者的血清可激活WT LAD2肥大细胞。用抗SP抗体预先孵育脑卒中人血清可显著降低其对WT肥大细胞的激活。蛇床子素(Mrgprb2拮抗剂)预处理可以抑制SP介导的WT小鼠肥大细胞脱颗粒,但对Mrgprb2-/-小鼠肥大细胞没有抑制作用。在tMCAO后,经蛇床子素处理的WT小鼠炎症、梗死体积、感觉运动缺陷显著减少,存活率增加,而这种现象在Mrgprb2-/-小鼠中未观察到。因此,蛇床子素通过Mrgprb2依赖的方式抑制卒中后炎症并改善预后,表明抑制MRGPRX2可能是改善人卒中后神经损伤的一种有前景的治疗方法。
图3 蛇床子素抑制Mrgprb2减轻小鼠卒中后炎症和神经功能缺损
(图片源于《Cell》)
云克隆助力科学研究,为广大科研人员提供相关检测试剂产品,相关靶标核心货号如下:
靶标 | 核心货号 | 靶标 | 核心货号 |
CCL2 | A087 | CXCL2 | B603 |
CCL3 | A092 | Iba1 | C288 |
CD117 | A121 | IL-6 | A079 |
CD11b | B685 | MRGPRX2 | N800 |
CD31 | A363 | Sema3a | L917 |
CD45 | B030 | SP | A393 |
更多科研试剂,欢迎访问云克隆官方网站:http://www.cloud-clone.cn/